電大中專和成人高中到底有啥不同?如何選?
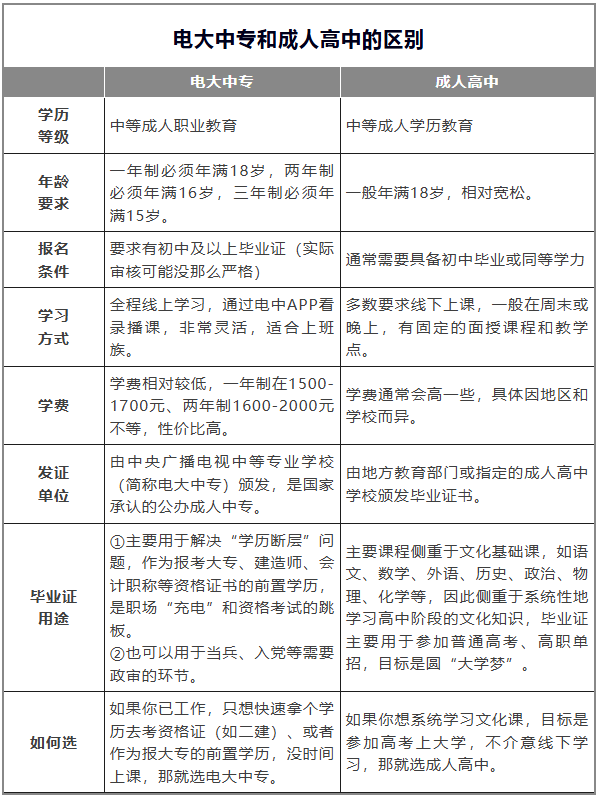
作為學歷提升的利器,電大中專和成人高中到底有什么不同?該如何選擇?很多初中學歷的朋友想提升學歷,常在電大中專和成人高中之間猶豫。同樣是成人的學歷提升,其實兩者的側重點是不同的。選對了,...
- 發表時間:2025-10-09 問答欄目:其他
成人學歷提升:如何找個靠譜的中專?
是否因為學歷問題在職場碰壁?是否因為初中學歷感到晉升無望?別擔心,成人中專教育為像你這樣的職場人打造了提升通道!那如何找個靠譜的中專呢?中專學歷有什么用?目前,學歷幾乎成為了各行各業的敲...
- 發表時間:2025-08-26 問答欄目:其他
自考通過率低到10%-30%?初中學歷自考,能逆襲嗎?
有人說,自考是“學歷提升的捷徑”;也有人說,自考是“成年人的噩夢”。那么,自考到底難不難?通過率真的只有10%-30%嗎?初中學歷的人能通過嗎?自考,通過率10%-30%?自考的優點很多,比如學歷國家認...
- 發表時間:2025-08-13 問答欄目:其他
報讀電大中專后還能同時報大專嗎?
報讀電大中專后還能同時報大專嗎?可以,電大中專是成人中專,非全日制,可以同時報讀成人大專。值得注意的是,不能同時報兩個電大中專,電大中專在同一個招生批次下,一個證件號只能被一個學生使用。...
- 發表時間:2025-08-11 問答欄目:其他
低學歷想當公務員或入事業編?成功案例來了
想當公務員,想有事業編,一般都有學歷門檻,但低學歷想要進入體制內,通過合理的學歷提升路徑和策略規劃,也有機會實現目標。那么該怎么規劃呢?低學歷進入體制的難點1、學歷門檻限制公務員考試普遍...
- 發表時間:2025-07-14 問答欄目:其他












粵公網安備44010402002764號

